臨床研究審査委員会トップページ 申請手続きトップへ戻る
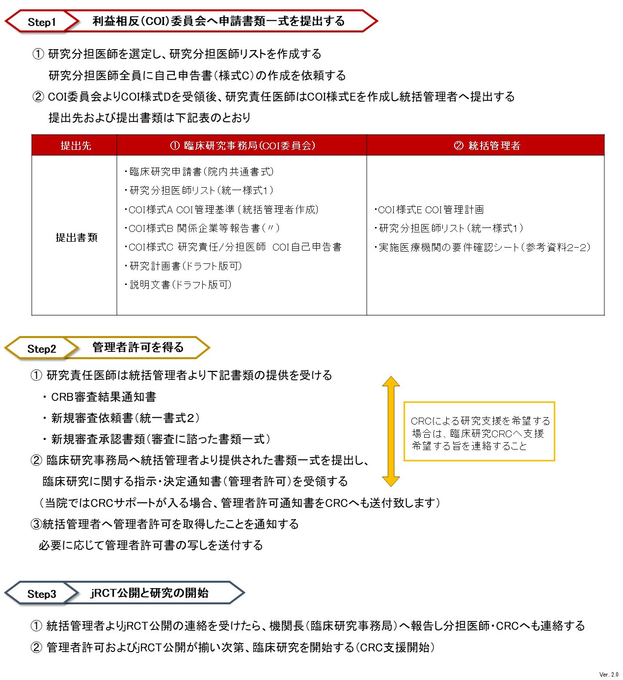
多施設共同研究 新規参加の手続き:研究責任医師の手続きフロー
Copyrightc 2017 National Hospital Organization Nagoya Medical Center, Clinical Research Center All Rights Reserved.